Project Name: MUFONJRNL1
Project: NLP Analysis of a corpus consisting of MUFON Journals from the 1970’s and late 1980’s.
Corpus: PDF document file types, 33 in total
Description: MUFON is the Mutual UFO Network, a group of civilian ufo researchers and ufologists. They publish a monthly journal that is distributed to membership. Many of the older journals are available online.
Word Frequency/Word Cloud
The analysis consisted of a basic word frequency that produced a word cloud with a few interesting items to note. The frequency of words, September, October, PM, March, February and Smith were interesting. Who is Smith? It is the most common last name in the US so it could be a result of this, but it presents an interesting thread to pull on – are people with the last name Smith more prone to be involved with the phenomenon?
The time reference words, September, October, March and February indicate months in which the phenomenon is associated with, bearing in mind none of this is absolute as the data here just isn’t large enough to derive a definite statistical sample. But it does give us some clues to follow up. PM was also interesting in that it clearly indicates the PM time frame as that most associated with the manifestation of the phenomena. Daytime sightings are widely known to be the best because of the ability to more positively identify unusual objects. But everyone pretty much agrees, most sightings are reported at night, when the odds of misidentification significantly increase.
The word, “Seguin” is another interesting result. It was assumed Seguin, Texas is the word referred to from the analysis. Further confirmation can be provided by examining the documents. Seguin has a population of 30,000 residents and is one of the oldest towns in the state of Texas. It holds the largest concentration of early 19th-century concrete buildings in the United States. About 20 of them remain standing. Seguin is off I-10 just northeast of San Antonio and can be visited on the way to Austin, TX. What is special about Seguin? Unknown at this time, but a quick search engine search of “seguin tx ufo” yielded results of a recent ufo sighting in July, 2020 that made national news.
It would be interesting to look closer at Seguin’s history as a potential ufo hotspot or bastion of other paranormal activity.
Word Proximity Plot
The first foray into word proximity analysis yielded results that were mostly not surprising given what we know of the subject, but a few interesting items of note. Keywords of note: abductees, abduction, abductions, agencies, agency. The keywords were selected in context of the theory that abductions are events staged/carried out by government intelligence agencies. From the plot below, an example: Use of “entity” functions near words near keywords, agencies and abductions.
At the top of the plot we see more clustering of words with high frequency of association. Intelligence, hypnotic, imaginary, aliens, alien, encounters, hypnosis, multiple, records, security are words most in proximity to the keyword set: abductees, abduction, abductions, agencies, agency.
Names are interesting and worth follow-up detail reading of the actual documents. Who is MCLNTYRE? GSW? Who is MCGUIRE? MOORE?
A quick search of GSW results in:
GSW: (wound) A break in the continuity of body structures caused by violence, trauma, or surgery to tissues. In treating the nonsurgically created wound, tetanus prophylaxis must be considered.
This would be a logical term that one would expect to be applied to the abduction topic. Further detail of the use of the acronym in the specific documents will confirm this usage.
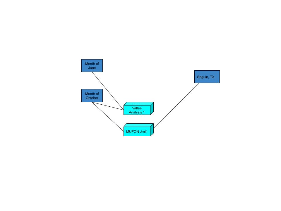
This is still a nascent analysis attempt. There are further points to research within this corpus, especially with word proximity and topic analysis methods. But the initial results yielded very interesting avenues for further exploration. A spidergram was created to start documenting the items of interest that warrant further research. An additional analysis of a corpus of books by Jacques Vallee, (Vallee Analysis1) was performed that yielded some intersecting results. That analysis will be detailed at a later point. Note: The months of October and June are the months most frequently counted, therefore they are targeted for follow-up. Potentially correlated data sets on sightings/events of ufo anomalies are available both within the Metron Deep Research repository and many more still floating around the Internet. The can be used for research into the correlations, the most obvious question to answer, is a majority of the UFO Phenomenon reported in the months June and October?

© 2020 Metron Deep Research All Rights Reserved